刘抚英1,2, 宋智强2, 强唯2, 胡顺江2
【作者机构】1浙江工业大学之江学院; 2东北大学江河建筑学院
【来 源】《工业建筑》 2023年第6期
浙江具有悠久的蚕桑种养和丝绸产业发展历史。考古发现表明,浙江先人在约4 700年前开始较广泛地应用丝绸。经由先秦至唐前期的缓慢发展,唐后期至北宋浙江丝绸业崛起,至南宋开始走向繁荣;在经过元朝的艰难发展期之后,浙江丝绸业在明清进入发展鼎盛时期,在蚕桑、制丝、丝织、丝绸产品加工等方面都在国内独占鳌头,并引领世界风潮。浙北的杭州、嘉兴、湖州(杭嘉湖)平原地区水网密布、气候适宜、土壤肥沃、耕缫咸宜,所产蚕丝质地上乘,丝绸产品质量优异。明清以降,杭嘉湖丝绸业“衣被天下”,成为全国最大的蚕丝生产和丝织业中心;19世纪90年代,该地区一些绅商从国外引进先进生产设备兴办机械缫丝厂,开启了中国丝绸业的近代化进程。其后,杭嘉湖地区近代丝绸业历经清末、民国的历史演变,发展过程盛衰波动,跌宕起伏,形成了该地区独特的丝绸生产和产业变迁的模式和路径,投射出江南乃至整个中国的近代丝绸工业发展史[1-6]。
新中国成立后,浙江丝绸业复苏并稳步发展,虽在文革期间遭受了挫折和损失,但改革开放推动浙江丝绸产业进入了快速发展时期[4,7]。进入21世纪,国家于2000年提出并于2006年正式启动“东桑西移”战略[8-9],使杭嘉湖地区的丝绸产业发展趋缓;而这一时期的产业经济结构转型与快速城镇化、用地布局调整、环境保护需求等,导引了城乡空间结构变迁和大部分丝绸工业企业的区位迁移。受此影响,该地区近现代丝绸工业厂区和建筑逐渐被废弃、闲置,转化为涵括丝绸产业全环节、全类型、多尺度的区域性丝绸工业遗产资源,其中具代表性的丝绸工业设施和遗址作为地域历史文化遗产的重要组成部分亟待进行保护和再利用。
杭嘉湖地区近现代丝绸工业遗产的研究范畴从时间、空间和类型3方面界定。其中,“时间范畴”对应近现代的3个历史阶段,即清末—近代(1840—1911)、近代—中华民国(1911—1949)、现代—中华人民共和国(1949至今),具体研究案例可根据其历史发展进程做进一步细分研判。“空间范畴”包括杭州、嘉兴、湖州3个地级市下辖的区、县(含县级市)的城镇和乡村的空间范围。“类型范畴”基于对丝绸产业全链条梳理,将丝绸工业遗产类型划分为“丝绸工业生产设施”和“丝绸工业相关设施”2大类,再进一步细分为12个中类和若干小类。其中,丝绸工业生产设施包含丝绸产业从原材料生产加工到成品加工各环节的车间厂房及工业厂区内的配套设施和综合服务设施;丝绸工业相关设施由仓储、产销、行业组织、居住、公共设施等构成。丝绸工业遗产类型范畴见表1。
表1 丝绸工业遗产类型范畴
Table 1 Types and categories of silk industrial heritage

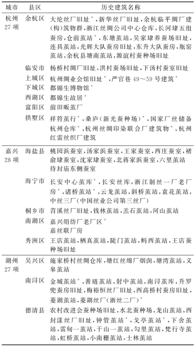
研究对杭州、嘉兴、湖州3市已登录的各级文物保护单位和文物保护点、第三次全国文物普查确定的不可移动文物以及3市公布的历史建筑等相关文献信息进行了全面梳理,对照界定的研究范畴,整理提出了82项近现代丝绸工业遗产研究案例,形成“杭嘉湖地区近现代丝绸工业遗产名录”(表2)。针对研究案例,确定拟采集的属性信息和图形信息内容。其中,属性信息是对杭嘉湖地区近现代丝绸工业遗产较系统的定性与定量描述,属性信息内容详见表3;图形信息包括调研采集的图纸、照片、影像、模型等。根据遗产类型的典型性、遗产保存的完整性与原真性,筛选出重点案例样本18项(表2),开展精细化信息数据调查采集工作。在此基础上,对采集的信息数据进行处理后分类保存,作为工业遗产特征分析和数据库构建的基础资料。
表2 杭嘉湖地区近现代丝绸工业遗产名录
Table 2 Modern silk industrial heritage in Hangzhou-Jiaxing-Huzhou area list

*表示重点案例样本。
表3 杭嘉湖地区近现代丝绸工业遗产属性信息数据初步采集表示意
Table 3 Preliminary collection table of attribute information data of modern silk industrial heritages in Hangzhou-Jiaxing-Huzhou area

研究应用建筑信息可视化技术,以基于SQL server平台的“元数据库”为索引,通过文本属性信息数据库、动画视频信息数据库、三维模型信息数据库、摄影图像信息数据库、测绘矢量图像信息数据库、测绘位图图像信息数据库、效果图图像信息数据库、GIS信息数据库等8个子数据库,将82项杭嘉湖丝绸工业遗产信息数据储存在B/S(游览器/服务器)架构模式下的数据库程序中,建构形成“杭嘉湖地区现代丝绸工业遗产综合信息数据库”。
2.2.1 信息数据采集与处理
1)文本属性信息数据采集与处理。
文本属性信息数据(表3)通过文献检索和调研获取,地理位置的获取来源于Google Map查询定位,确定项目位置后,参照WGS84坐标系,记录详细地址信息、经纬度和海拔高度等。
2)图模信息数据采集与处理。
图模信息数据包含摄影图像信息数据、测绘矢量图像信息数据、测绘位图图像信息数据、效果图图像信息数据、三维模型信息数据等。
摄影图像信息数据由现状图片和历史图片数据文件组成,历史图片多从相关文献或当地文保部门获取;现状图片通过现场调研采集。在使用无人机进行现场拍摄作业过程中,选用无人机的底部相机拍摄建筑遗产整体布局图像,选用无人机的前端云台相机拍摄鸟瞰或细部图像[10]。
测绘矢量图像信息数据应用AutoCAD软件绘制工程图文件,包括建筑遗产总平面图、各层平面图、立面图、剖面图、详图等。绘制完成的测绘矢量图可导出PDF格式文件,作为测绘位图图像信息数据。
效果图图像信息数据采用三维建模软件(如Sketch Up、Rhino等)建立遗产项目数字化模型,应用建模软件内置定位相机工具选取观察角度,应用渲染软件(如Vary、Lumion等)模拟光环境中遗产项目场景,再经后期处理软件加工完成图像绘制。
三维模型信息数据采集通过两种途径:其一,根据现场调研测绘获取的数据应用三维建模软件构建模型(图1);其二,应用激光扫描仪或无人机倾斜摄影[11]进行影像数据采集,再应用软件生成三维模型。

图1 应用Sketch Up建构的金城茧站数字化三维模型
Fig.1 The digital 3D model of Jincheng Cocoon Station constructed with Sketch Up
3)动画视频信息数据采集与处理。
动画视频信息数据采集与处理包括以下步骤:首先,构思场景转换顺序,选择场景转换轨迹;其次,在每个场景下预想关键帧,设置定位相机作为观测视点,使这些视点下的图像成为最终动画视频中的画面起终点;再次,顺次点击视点,模型中的建筑物及其环境按预设轨迹进行视角转换,用录屏软件录制或点击软件内置的动画虚拟按键(如Lumion动画模式下的录制键)以获取多段视角转换过程中的视频文件;最后,将视频文件导入Adobe After Effects软件进行动画视频拼接和色彩、播放速度等处理,形成完整流畅的动画视频(图2)。

图2 钟管茧站动画视频信息数据获取
Fig.2 Zhongguan Cocoon Station animation video information data acquisition
4)地理信息数据获取与处理。
研究通过Python的OSMNX库基于OSM地图按设定条件爬取杭嘉湖地区的城市边界、水系、道路、绿地等矢量地图,再通过GIS将坐标系统一转换成WGS84坐标系。将各遗产项目属性信息编制成Excel属性表并导入GIS系统。其中,属性表中的经纬坐标值将遗产点与矢量地图上的地理位置精准匹配。据此,杭嘉湖地区丝绸工业遗产项目坐标点以图层的形式存入GIS信息数据库中。当需要更改矢量地图时,坐标点不会发生位移;属性表中的遗产分类、年代、保护等级等信息也可作为遗产点GIS分析中属性筛选的依据。
2.2.2 数据库系统架构
数据库的基本架构为前后端分离,即前端和后端为独立部署、测试和实现的Web程序系统,前端专注于页面,负责数据展示(如建筑的基础信息通过页面表格的形式展示)、用户交互(用户通过点击页面上的虚拟按键能够获取正确的响应)、页面跳转等功能;后端是数据库中数据来源,根据业务需要(即业务逻辑,如数据的获取等)对数据进行处理,并向前端显示访问该业务逻辑的接口。数据库整体的运行逻辑可以概括为:前端通过接口向后端发送请求,后端通过接口接收数据,并按照请求在元数据库的导引下检索各子数据库的数据源,再将结果反馈给前端进行展示(图3)。

图3 杭嘉湖地区近现代丝绸工业遗产综合信息数据库架构示意
Fig.3 A schematic diagram of comprehensive information database of Modern silk industrial heritage in Hangzhou-Jiaxing-Huzhou area
“杭嘉湖地区近现代丝绸工业遗产综合信息数据库”系统采用B/S架构,运行环境包容性较强,能实现常用浏览器运行的设备均可运行数据库程序;更新浏览器时,可同步更新数据库前端展示页面。数据库系统采用前后端分离模式:
前端采用目前普遍应用的Vue.js框架和Element UI样式库。Vue.js是用于构建用户界面的渐进式框架,其核心数据库只关注“视图层”,易于操作且便于与第三方数据库或既有项目整合。Element UI是简洁美观的开源样式库,与Vue.js框架适配,页面整体布局采用菜单栏式单页面,左侧为菜单栏,右侧均为页面内容,据此将页面用于展示内容主体,且不影响用户与各个菜单项交互。
后端在数据库系统中接收前端发出的请求,以基于SQL server建立的元数据库为索引在数据文件中找到相应内容,再反馈给前端。后端的搭建过程可视为系统深度学习过程,即通过元数据库中的遗产项目ID获取目标文件所在的城市与项目名称,然后观察目标文件夹,找到规律并据此进行递归运算,最终获得整个数据库的文件树,在后续处理系统请求时可沿文件树的“枝叶”迅速、精准地找到对应文件。
2.2.3 数据库运行
数据库运行主要依靠程序前端的“视图层”和“通信层”。“视图层”是前端主体,由多个组件协作完成面向用户的视图展示;单页面应用下,多个组件在路由组件协调下实现点击后的页面跳转。“通信层”主导与后端的数据通信,通过核心代码从数据源按需求调取数据反馈至前端,再通过“视图层”完成数据展示。在数据库运行过程中,用户主要使用遗产项目浏览与增改、信息数据筛选搜索、遗产项目信息数据详情查询等功能。
1)遗产项目浏览与增改。
在数据库首页下部设置依托元数据库建立的数据列表,用于遗产条目浏览;数据列表右上方设有“添加”虚拟按键,点击该按键可在弹出的“新增/建筑”表单中填写新增遗产项目的基础信息数据,确认后新增的遗产条目会出现在数据列表中;右侧的“操作栏”可执行查看操作,设有“编辑”和“删除”两个虚拟按键,用以对数据库内容进行修改。
2)信息数据筛选搜索。
在数据库首页上方设置遗产点筛选搜索功能栏,可通过对遗产项目的地理位置和所属类别的精确限定,以及对项目名称的模糊限定,筛选出目标遗产项目。其中“区域”限定条件由杭州、嘉兴、湖州3个地级市及其下辖的14个区、县、县级市共同组成;“类别”限定条件由逐级细分的大类、中类、小类的关键词构成。当在“筛选搜索”栏中选择或键入限定条件后,点击右侧“查询”虚拟按键,搜索结果即在下方数据列表显示,更改限定条件可重新选择,或点击右侧“重置”按键,删除原限定条件后再重新输入。
3)遗产项目信息数据详情查询。
在数据库首页确定目标项目,点击“查看”虚拟按键,进入丝绸工业遗产项目详情页(图4),详情页左侧以缩略图形式展示遗产项目的鸟瞰效果图,缩略图旁以表格的形式展示项目的基础信息数据;详情页右侧和下侧列8个虚拟按键,对应8个子数据库。点击子数据库按键,会弹出包含文件名称的数据链接模态框,点击文件名称链接,可在文件树中找到并打开对应文件。

图4 杭嘉湖地区近现代丝绸工业遗产综合信息数据库项目详情页(仓前茧站项目)
Fig.4 The project details page of comprehensive information database of modern silk industrial heritage in Hangzhou-Jiaxing-Huzhou area (Cangqian Cocoon Station Project)
应用综合信息数据库可以使用户系统性了解杭嘉湖地区丝绸工业遗产的整体特征。
1)查询和阅读遗产项目的基础信息和属性信息数据。
可以通过数据库前端的“项目详情页”页面概括浏览遗产项目的名称、区位、类型、年代、保护等级等基本信息;点击“项目详情页”菜单栏进入“文本属性信息数据库”,可以查询、阅读遗产项目的历史发展演变进程、遗产价值认知、产生原因、保护现状与现存问题、再利用模式等属性信息。
2)概括了解遗产项目形态与技术特征。
分别点击进入“项目详情页”页面菜单栏的“摄影图像信息数据库”“测绘矢量图像信息数据库”“测绘位图图像信息数据库”“效果图图像信息数据库”“三维模型信息数据库”“动画视频信息数据库”,可以获取遗产项目总体布局、建筑群体形态组构关系、建筑整体构型形态与立面形式、建筑内部空间形态及其组合关系、建筑结构体系等整体形态信息,形成对遗产项目形态和技术特征的概括认知。
1)遗产点整体分布特征。
将遗产点分布图层置于杭嘉湖地区矢量地图图层之上,利用“GIS信息数据库”通过设定筛选信息,对遗产空间分布特征进行图示呈现,图5为杭嘉湖地区82处近现代丝绸工业遗产点的分布情况。

图5 杭嘉湖地区近现代丝绸工业遗产空间分布[12]
Fig.5 Hangzhou-Jiaxing-Huzhou area modern silk industry heritage space
应用ArcGIS核密度分析工具中的空间平滑法(Spatial Smoothing),提取82个丝绸工业遗产点的坐标数据进行核密度计算,据此生成杭嘉湖地区近代丝绸工业遗产核密度分析图(图6),用以定量分析表达遗产点的空间分布状况。可以看出,该区域丝绸工业遗产点形成了若干分布密度高的核心圈。其中,两个高密集度核心圈分别以湖州德清县和杭州余杭区为核心,其他几个次级密集度核心圈主要以嘉兴市海宁市、海盐县和湖州市南浔区为核心。从区域整体空间分布情况上,近现代丝绸工业遗产点主要分布于杭州、嘉兴、湖州3市交界地带以及嘉兴沿海地区,而湖州市西北部和杭州市南部则没有遗产点分布,呈西疏东密、南少北多的分布状态,表现为较显著的空间集聚性和分布不均衡性。

图6 杭嘉湖地区近现代丝绸工业遗产空间分布核密度分析[12]
Fig.6 Kernel density analysis of spatial distribution of modern silk industrial heritage in Hangzhou-Jiaxing-Huzhou area
2)遗产点分布与水系空间关系特征。
丝绸产业全链条都以水作为必要的资源条件,而杭嘉湖平原地形平坦、水网密布、河道纵横,也为该地域的丝绸产业提供了较便捷的水路交通运输条件,临近水系成为杭嘉湖地区丝绸产业相关设施建设选址的重要条件之一。研究应用ArcGIS设置距离水系100,200,300,400,500 m等5个缓冲区,基于软件统计得出,杭嘉湖地区位于主要水系5个缓冲区内的遗产点数量分别为44、56、59、64、66;其中,位于水系500 m缓冲区内的遗产点数量占总量的80.5%(图7)。统计结果表明,杭嘉湖地区近现代丝绸工业遗产点分布与该区域的水系分布密切相关。

图7 杭嘉湖地区近现代丝绸工业遗产水系缓冲区空间分布[12]
Fig.7 Spatial distribution of drainage buffer zones of spatial distribution of modern silk industrial heritages in Hangzhou-Jiaxing-Huzhou area
3)遗产点分布与铁路货运车站空间关系特征。
研究选取杭嘉湖地区共49个铁路货运站点,应用ArcGIS分别设置距货运车站1,3,5,7,10 km的铁路货运车站缓冲区,统计分析遗产点分布与货运站点的空间关系(图8)。结果表明:其一,在各缓冲区内遗产数量分别为4、14、19、24、33,整体占比较低。将该空间分布图与杭嘉湖地区茧站和蚕种场的空间分布图(图9、图10)进行比照可以看出,在铁路货运车站缓冲区之外的遗产点,主要分布在湖州市东部、嘉兴市西部临近两市交界处以及位于嘉兴东南部的茧站和蚕种场(蚕室)工业遗产,而这两类遗产都位于丝绸产业链前端,主要依托区域内水路交通实现资源流动,对铁路货运交通的依存度较低。其二,分布在铁路货运车站缓冲内的近现代丝绸工业遗产点,表现为沿沪杭铁路呈带状分布,且在杭州市拱墅区的铁路枢纽处遗产点分布较密集(图8)。

图8 杭嘉湖地区近现代丝绸工业遗产铁路货运车站缓冲区空间分布[12]
Fig.8 Spatial distribution of buffer zones of railway freight stations of modern silk industrial heritages in Hangzhou-Jiaxing-Huzhou area

图9 杭嘉湖地区茧站工业遗产空间分布[12]
Fig.9 Spatial distribution of industrial heritages of Cocoon Station in Hangzhou-Jiaxing-Huzhou area

图10 杭嘉湖地区蚕种场工业遗产空间分布[12]
Fig.10 Spatial distribution of industrial heritages of silkworm seed farms in Hangzhou-Jiaxing-Huzhou area
3.3.1 建筑本体特征分析
利用“图模信息数据库”框架下的5个子数据库,可以提取重点案例样本的图像信息数据合集,包括摄影图像、测绘矢量图像与位图图像、效果图图像以及三维模型文件等,依托数据库形成对遗产项目重点案例建筑本体形态、功能内容、技术内涵的系统表达、全面展示和整体认知。据此,可对工业遗产整体布局、空间肌理、环境景观、建筑群体组合模式、建筑构形与立面形式、建筑功能空间组织及其与生产工艺的耦合机理、建筑结构体系与材料、建筑与地域气候环境适应性等本体特征进行综合分析。
以杭州绸业会馆为例,该会馆建筑群曾作为清末民国时期杭州规模最大、最完整的同业组织会馆,建成于1914年。现存建筑位于杭州市上城区小营街道浙江大学医学院附属第一医院院内,仅余武英殿、后厢廊、刻有《杭州重建观成堂记》的石碑[13-14]。由“图模信息数据库”中提取杭州绸业会馆的主要图像信息,包括现场调研获取的摄影图像、测绘图像、依据三维模型文件绘制的效果图等(图11),通过图像读解可以达成对建筑本体特征的系统性认知。例如,作为主体建筑的武英殿位于场地中部,坐北朝南,其在南北两侧分别与围墙围构成小院落;在建筑与东南部小楼阁与东北部厢房之间,营造了由假山叠石、池藻花木共同形成的江南私家园林风格的游憩园林空间;武帝殿建筑为单层木构架,5开间、5进深,屋顶采用硬山覆小青瓦;建筑木构梁架为12架6柱带前廊穿斗构架形式,大厅内减除了2排柱子,形成殿后檐柱和金柱间的四步梁及殿前里、外金柱间的双步梁;该建筑采用了与浙江传统民居相类似的小式大木做法,仅在5架梁下中柱前后和殿前双步梁下各施3组装饰用斗栱;建筑屋面构造为檩上置椽,椽上铺设竹木垫层,垫层上挂青板瓦;建筑檐墙的中槛和下槛间设有格子门窗,两侧尽间槛墙之上开槛窗,其他间上均开方格形花纹棂子隔扇门。

a—杭州绸业会馆“观成堂”建筑摄影图像; b—杭州绸业会馆测绘总平面; c—应用三维模型绘制的杭州绸业会馆鸟瞰透视图; b—应用三维模型绘制的杭州绸业会馆剖轴侧图; e—应用三维模型绘制的杭州绸业会馆剖透视图。
图11 杭州绸业会馆图像合集
Fig.11 Hangzhou Silk Industry Hall image collection
3.3.2 “类型-模式”特征识别
根据丝绸工业遗产的类型划分,由“图模信息数据库”提取同类型丝绸工业遗产的建筑图像信息,并对建筑特征进行归纳和比较分析,可以研判其共性与差异特征,并据此识别得出同类型丝绸工业遗产的“类型-模式”特征。
1)“类型-空间模式”特征识别。
研究选取制丝厂车间厂房作为“类型”并提取研究案例图像,分析得出其与大规模机器缫丝生产相适配的典型“空间模式”,即由作为空间主体的“生产性功能空间”与顶部的“物理环境调节空间”组构形成的空间形态,包括“锯齿式”和“气楼式”两种形式(图12),其中“物理环境调节空间”用于组织建筑室内空间的自然通风和天然采光。研究表明,在自然通风效果上,“气楼式”优于“锯齿式”;而在天然采光效能上,“锯齿式”厂房由于采光窗面积较大,采光效果更好[15-17]。

a—杭州丝绸印染联合厂丝织车间剖透视图; b—嘉兴制丝针织联合厂自缫车间剖透视图; c—浙江制丝一厂复整车间剖透视图; d—浙江制丝一厂缫丝车间剖透视图。
图12 杭嘉湖地区制丝厂车间厂房建筑空间模式
Fig.12 Spatial pattern image of silk factory building in Hangzhou-Jiaxing-Huzhou area
在数据库录存的研究样本中,“锯齿式”厂房典型案例为杭州丝绸印染联合厂丝织车间厂房、嘉兴制丝针织联合厂自缫车间厂房。为避免阳光直射,保证室内光线温和、均匀,“锯齿式”厂房的采光窗一般朝北向设置,杭丝联综合车间即采用了该方式;而嘉丝联自缫车间由于采用了南向采光窗,为避免产生眩光,需设置遮阳设施;在结构形式上,两座车间厂房都采用了钢筋混凝土框架柱、三角架屋面承重结构与风道系统。“气楼式”厂房的典型案例为浙江制丝一厂的复整车间和缫丝车间,复整车间采用钢筋混凝土框架柱和两层三角形钢屋架承重体系;缫丝车间则采用了钢筋混凝土框架和三角形屋架承重体系。制丝厂车间厂房建筑空间模式见图12。
2)“类型-布局结构模式”特征识别。
某些特定类型的丝绸工业遗产因由其生产技术、工艺流程、功能内容的特异性而表现为布局结构模式的可识别性。以茧站建筑组群为例,依据所承担的功能内容可将其划分为主导系统(主要功能区)和附属系统(辅助功能区)。主导系统由承载生产功能的烘房和承载仓储功能的堆场构成,居于空间核心;附属系统指办公用房和生活服务用房,围绕主导系统布设,由此形成主辅关系明确的布局结构模式和逻辑清晰的空间秩序(图13)。在主导系统的布局结构上,烘房和堆场的空间布局因循“鲜茧堆场—烘房(烘茧加工)—干茧堆场”的工艺逻辑,呈围合、半围合、拼接、串联等组合模式;为避免堆场中的蚕茧在收茧季节的季风影响下受烘房排放的烟尘污染,烘房建筑多布置于堆场北侧,见图13。

a—仓前茧站; b—诸桥茧站; c—戈亭茧站; d—金城茧站; e—钟管茧站。
注:图中深灰色形体为堆场,桔红色形体为烘房,白色形体为其他附属建筑。
图13 茧站建筑典型案例布局模式示意
Fig.13 Schematic diagrams of layout patterns of typical cases of Cocoon station building
杭嘉湖地区近现代丝绸工业遗产是地域丝绸文化历史演变的重要标志和载录实体,为遗产保护与活化利用对策研究提供了系统性信息数据平台,是本研究的主要出发点。
研究提出“杭嘉湖地区近现代丝绸工业遗产名录”,基于对案例遗产资源信息调查采集,筛选重点案例进行精细化信息数据采集、处理和分类保存,作为数据库构建的基础资料;研究设计了前后端分离的B/S数据库系统架构,设定了依靠程序前端“视图层”和“通信层”的数据库运行模式;进而,以SQL server构建的“元数据库”作为索引,建立完成由8个子数据库构成的“杭嘉湖地区近现代丝绸工业遗产综合信息数据库”。在此基础上,探讨了综合信息数据库的应用研究——基于数据库对杭嘉湖地区近现代丝绸工业遗产的整体特征、空间分布特征、建筑特征等进行解析研究。
综上,遗产项目综合信息数据库构建与应用集成了遗产数字信息采集、遗产图像分类与数字化建构、遗产数字平台建设及其与相关应用程序联动应用等研究内容,探求形成地域性、专题化工业遗产保护的“研究样本信息数据调查采集—综合信息数据库构建—应用数据库的遗产特征分析”的研究范式,为地域性、专题化工业遗产保护研究提供可资借鉴和参考的研究逻辑、研究方法和技术。
[1] 朱新予. 浙江丝绸史[M]. 杭州:浙江人民出版社,1985.
[2] 王庄穆. 民国丝绸史(1912—1949)[M]. 北京:中国纺织出版社, 1995.
[3] 范金民. 衣被天下:明清江南丝绸史研究[M]. 南京:江苏人民出版社,2016.
[4] 《浙江省丝绸志》编纂委员会. 浙江省丝绸志[M]. 北京:方志出版社,1999.
[5] 杭州丝绸控股(集团)公司. 杭州丝绸志[M]. 杭州:浙江科学技术出版社,1999.
[6] 王翔. 十九世纪中日丝绸业近代化比较研究[J]. 中国社会科学,1995(6):169-186.
[7] 王庄穆. 新中国丝绸史记(1949—2000)[M]. 北京:中国纺织出版社, 2004.
[8] 金菊华. 基于产业转移理论的“东桑西移”战略[J]. 丝绸,2008(5):1-5.
[9] 何玉成,闫桂权,杨雪. “东桑西移”背景下中国桑蚕茧生产效率时空分异与动态演进[J]. 农业经济与管理, 2019(2):24-36.
[10] 梅安新,彭望琭,秦其明,等. 遥感导论[M]. 北京:高等教育出版社,2001.
[11] 申睿卿. 无人机低空摄影测量在城市测绘中的应用[J]. 智能城市,2021,7(18):60-61.
[12] 刘抚英. 杭嘉湖地区近现代丝绸工业遗产[M]. 北京:中国建筑工业出版社,2022.
[13] 宋涛. 民国杭州历史遗存(下册)[M]. 杭州:杭州出版社,2011.
[14] 杭州市上城区电子政务办. 杭州绸业会馆旧址[EB/OL]. (2008-07-16)[2022-03-20]. http:∥www.hzsc.gov.cn/art/2008/7/16/art_1267767_4473995.html.
[15] 范乾林. 缫丝厂主厂房形式的探讨[J]. 浙丝科技,1982(2):23-26.
[16] 樊瑞,秦贵棉,周义德,等. 现代纺织厂房综合性能分析比较[J]. 棉纺织技术,2009,37(1):28-31.
[17] 胡智文. 缫丝厂气楼式厂房的改进设计[J]. 丝绸技术,1995(3):8-11.